Die Berufsgenossenschaft Nahrungsmittel und Gastgewerbe (BGN) mit Sitz in Mannheim ist seit 1885 die gesetzliche Unfallversicherung für die Unternehmen der Nahrungsmittel- und Getränkeindustrie, des Hotel- und Gaststättengewerbes, des Bäcker- und Konditorenhandwerks, der Fleischwirtschaft, von Brauereien und Mälzereien sowie von Schausteller- und Zirkusbetrieben. Alle Beschäftigten in diesen Betrieben sind kraft Gesetzes bei Arbeitsunfällen und Berufskrankheiten bei der BGN versichert – zurzeit rund 3,8 Millionen Menschen in über 380.000 Betrieben.
Umfassende Betreuung und Absicherung
Durch gezielte Prävention unterstützt die BGN ihre Betriebe und Versicherten bei der Verhütung von Arbeitsunfällen und Berufskrankheiten. Im Schadensfall sorgen wir für bestmögliche Rehabilitation und helfen den Betroffenen mit allen geeigneten Mitteln, ihre Gesundheit und Arbeitskraft wiederherzustellen. Zudem leisten wir finanzielle Entschädigungen.
Die Branchenspezialisten
Die BGN arbeitet branchenorientiert. Unsere Experten kennen den betrieblichen Alltag der jeweiligen Branche sehr genau und beraten die Betriebe branchenspezifisch und bedarfsorientiert in allen Fragen der Sicherheit und Gesundheit bei der Arbeit. Die Branchenkompetenz der BGN bildet die Basis für praxisnahe, auf die Branche zugeschnittene Leistungen und Maßnahmen.
Das können Sie von uns erwarten

Die Erfolge der berufsgenossenschaftlichen Arbeit finden in der Selbstverwaltung ihre Grundlage. Das heißt: Die Geschicke der BGN liegen in den Händen derer, die wissen, worum es geht. Vertreterinnen und Vertreter von Arbeitgebern und Arbeitnehmern aus den BGN-Mitgliedsbetrieben bilden die paritätisch besetzte Selbstverwaltung. Sachgerechte und praxisnahe Problemlösungen zum Wohl der Beschäftigten und der Unternehmerinnen und Unternehmer sind das Ziel der Sozialpartner bei ihrer Arbeit in Vorstand und der Vertreterversammlung.

Die Geschäftsführung der BGN: Jürgen Schulin (Hauptgeschäftsführer) und Martina Hesse-Spötter (stellvertretende Hauptgeschäftsführerin).

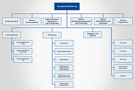
Das Organigramm veranschaulicht den Aufbau der Verwaltung in der BGN. Zentral sind die drei Geschäftsbereiche Leistungswesen (mit den drei Regionaldirektionen), Prävention sowie Mitgliedschaft und Beitrag. Zudem gibt es die Abteilungen Personal, Finanzen, Services, Informationstechnologie und Regress. Sechs Referate arbeiten der Hauptgeschäftsführung direkt zu.
Aktuelle Satzung
Satzungsnachträge
Frühere Fassungen der Satzung

Die Geschäftszahlen der BGN in übersichtlichen Jahresstatistiken.

Damit Rechnungen zuverlässig bei uns ankommen und schnell verarbeitet werden können, bitten wir um elektronische Rechnungsübermittlung. Dafür stehen verschiedene Wege zur Verfügung.




